Задача
Создать простой цикличный бизнес-процесс подбора сотрудника. Бизнес-процесс стартует начальник отдела или HR-специалист. К соискателю формируется набор требований - профессиональные знания, базовые навыки, hard и soft скиллы, психологический портрет и другие данные. Вакансия может быть размещена на hh.ru и сайте компании, так же дополнительным источником может быть почта info компании. Всех соискателей, которым отказали или которые сами отказались от оффера необходимо сохранять в отдельное хранилище, чтобы дальше была возможность повторной работы с данными людьми.
Как будем решать
Для начала создадим в CRM отдельную воронку и с помощью туннеля в нее пробросим всех лидов, которые подходят под резюме.

Так же обязательно создадим вторую воронку, которая у нас и будет хранилищем отказников. Обратите внимание на отдельный статус в такой воронке - Не вышел на работу. Он нужен, чтобы такого кандидата в будущем более не рассматривать.
Далее нам необходимо создать сам бизнес-процесс. Сразу же настроим ряд переменных, которые потребуются нам для работы.

Таких переменных и констант может быть столько, сколько нужно вам. Причем некоторые из них можно вынести на старт процесса, вместо того чтобы их запрашивать в процессе.
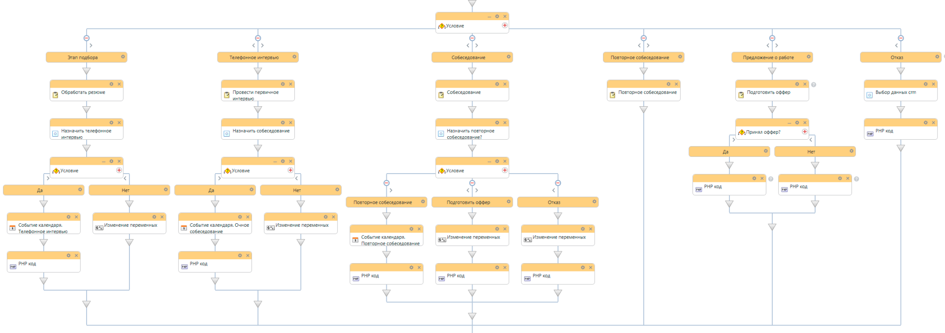
И наконец, приступаем к сборке самого бизнес-процесса. Для начала соберем генерацию сущности CRM и присвоение ее в отдельную группу для HR.

Затем нужно реализовать логику, которая будет триггериться на разные статусы сделки и делать дальше то, что нужно нам. Например создавать событие в календарь или автоматом менять стадии сделки.


В целом, большая часть работы уже сделана. Осталось обработать момент, когда соискатель согласился на работу и нужно ввести его в рабочий процесс.
В данном случае все просто, создаем необходимые задачи с помощью БП для IT отдела, отдела кадров и других ответственных, например на подготовку рабочего места, заведение аккаунта в учетных системах, проведение пре-бординга и он-бординга.
И последним этапом закрываем бизнес-процесс.
В целом задача решена. Прогоняем тест совместно с заказчиком, если требуется вносим правки, добавляем сопроводительные уведомления в БП.
